
Eine Alternative zu den großen Playern – auch für die IS-H-Ablöse
Gemeinsam gestalten Mitglieder der United Web Solutions for Healthcare erfolgreiche Digitalisierungsprojekte in Krankenhäusern und MVZ.

Gemeinsam gestalten Mitglieder der United Web Solutions for Healthcare erfolgreiche Digitalisierungsprojekte in Krankenhäusern und MVZ.

Ein wichtiger Meilenstein für die Digitalisierung in deutschen Kliniken: Die Apotheke der SLK-Kliniken in Heilbronn kann seit Februar standardmäßig E-Rezepte nach gematik-Workflow 169 (Direktzuweisung in Klinikapotheken) verarbeiten.

Die Kardiologie sieht sich aktuell mit zahlreichen Herausforderungen konfrontiert: anhaltender Fachkräftemangel und daraus resultierende Mehrbelastung des bestehenden Personals bis hin zum Burn-Out sind bereits Realität.

Um die Versorgung von aktuell rund sechs Millionen schwer psychisch Erkrankten zu verbessern, haben Mitarbeiter der Klinik für Psychiatrie und Psychotherapie der Charité – Universitätsmedizin Berlin am Campus Charité Mitte eine digitale Plattform entwickelt.

Die korrekte Zuordnung, Dosierung und Verabreichung von Medikamenten stellt eine entscheidende Anforderung innerhalb eines erfolgreichen und sicheren Behandlungsprozesses auf Intensivstationen dar.

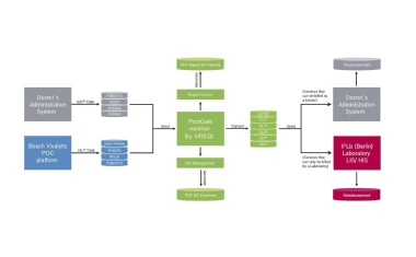
PoctGate ist die smarte Managementlösung für Point-of-Care-Systeme in modernen Arztpraxen.

Die fortschrittlichste Datensicherungslösung für Cloud-, virtuelle, physische, SaaS- und Kubernetes-Workloads sorgt für ein konstantes zweistelliges Wachstum in allen Veeam-Regionen.

Bei von Pflegeplatzmanager initiierten Stammtischen im Netz kommen trotz Corona Kliniken aus einer Region zum digitalen Entlassmanagement ins Gespräch.


